In the last post, I wrote "I believe that thinking in systems can help us create 100X outcomes". I have to admit it's not my idea. It's even not a contrarian view. It does not have to be.
Brian Balfour at Reforge proposes thinking in systems to grow in sustainable ways.
How to understand system dynamics is well described by Donella Meadows. She shares methods in her books and lectures.
Systems thinking applies to investing, healthcare, to be honest, anything.
The area that fascinates me is how some teams have systemic ways to operate. The way they come up with ideas. The way they test them. And finally how they ship them. It's all one repeatable system.
In the "intercom on product" episode, Des Traynor and Paul Adams discussed exactly this. They argued about the importance of having a system in place. A system that connects inputs, outputs, and outcomes cohesively.
"...the competition is so fierce that you need to obsess about this system, and you need to try and build a factory."
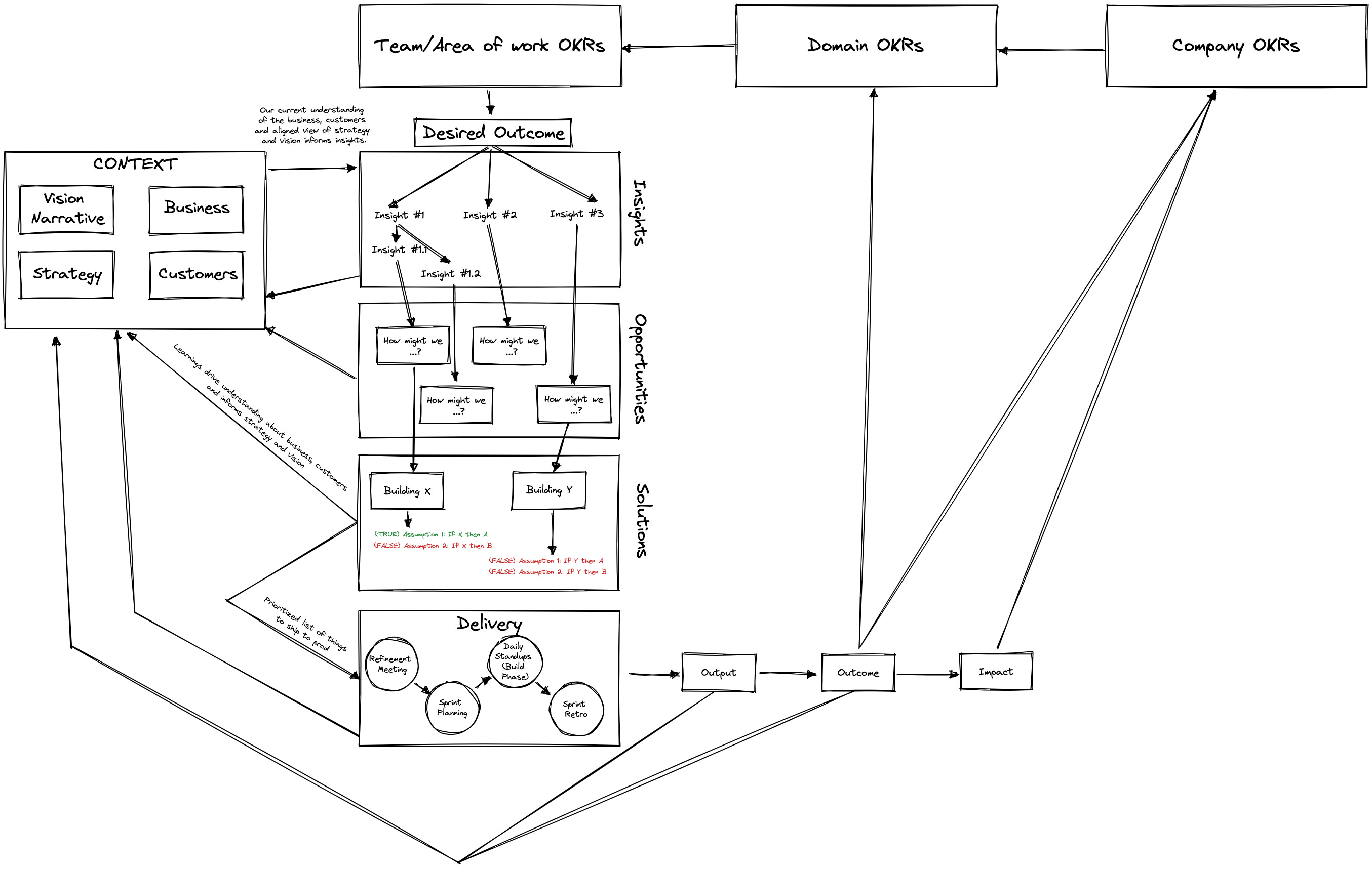
The building blocks
My goal in this newsletter is to document my path in figuring out how to build a system to build great products.
To do that we need to set the baseline and define building blocks.
Shared Context
Sachin Rekhi shared a concept called 4D Roadmaps in Reforge's "Mastering Product Management". It suggests that each roadmap should have inputs from:
Vision narrative;
Business;
Customers;
Strategy.
This approach caught my attention as being quite balanced. It does not go to the extremes of building what customers want. Though as well it does not go into the area of how we can maximize short-term returns for the business. It's balanced.
These four different perspectives are perfect to structure your context. The shared context in the product team helps you to have a common ground where everyone can chip in with ideas.
OKRs
There is plenty written about OKRs. Though two resources that beat everything else were:
"Radical Focus" by Christina Wodtke;
Reforge's "Mastering Product Management" takes on the OKR loop.
The goal of OKRs is to create a common focus. Common drum beat.
For more structure-minded. Imagine you have all the insights from the shared context part in a spreadsheet. They are all labeled by the area they help create context around. An example: "acquisition", "paid search", "internal search", "onboarding" etc.
OKRs act as a filter for that spreadsheet on which insights are relevant. It helps to focus on the areas of impact that are important now.
Opportunity-Solution Trees
Having a good context is the first step. Next, we need to define opportunity areas. The question is how do we transform insights into opportunities to tackle?
Teresa Torres proposes opportunity-solution trees to tackle that specific problem. ("Continuous Discovery Habits" is an amazing book!)
The goal is to structure your thinking into the:
Desired Outcome;
Opportunities;
Solutions;
The hypothesis related to the solutions;
Experiments to test hypotheses.
Even though the original version is great. I like Spotify's iteration of opportunity-solution trees as well.
At the end mixing both seemed natural.
We start with the desired outcome: "What we are trying to achieve?"
Then we go to insights that we were able to extract from the context section. Rule of thumb: include insights to inform the desired outcome.
We bridge the gap from insights to opportunities in forming "how might we...?" questions.
That's where ideation starts for the solution area. Though for each solution we try to identify assumptions that we have made. That's where we need to be critical. What kind of unconscious assumptions we are making is one area to spend some time on.
When assumptions are clear, we formulate them as hypotheses. Then we design small-sized experiments to derisk the solution.
Prioritization
Prioritization is art and science in itself.
Whenever I have leaned into “here and now”, it was only a matter of time until we got stuck in local maxima. Though short term it was rewarding.
And when I have leaned towards big bets, it was hard to manage expectations short term.
It's a balancing act.
I like how Andy John frames it as innovation vs. optimization (or stocks vs. bonds).
Delivery
Shipping things is like a company's heartbeat.
As a PM you can get lost in weird artifacts which do not add value when implemented blindly.
Artifacts do not matter on their own. You can ship great products by not having scrum or a roadmap. If your time to production is less than a minute. And you keep on delivering impactful products that customers love, nothing else matters.
Though some of the artifacts help to structure the process. They also help in structuring and documenting common knowledge. It's a factory part of the system.
Figuring out how to run your factory. Figuring out how to reduce the time from idea to production. These are the key challenges in delivery.
I have to admit, there is plenty to learn on my own about how to ship great products fast. That's why I am excited to explore and test.
Feedback Loops
It would not be a system if we would not introduce feedback loops.
Everything we do between insights and delivery provides feedback. Feedback in a form of confirmation (or not) of our assumptions. As well as, potential costs (time and/or money).
Everything should be feedback to a shared context. That's where we learn. We get new information about customers. We get new information about how the business grows. Some of those conversations lead to updates in the strategy. Or even sometimes a pivot in the vision.
All the above I described in quite a linear fashion. But in action, it is nonlinear. Each part feeds additional context which might inform steps before or after.
The goal here is to create a learning loop for the team. And as we go, increase the speed of learning.
This is the way
All the above is just an idea comprised of many hypotheses about how to ship products that make a difference. I have a strong opinion on this.
But to be honest, I don't know shit. Thus, my opinions are weakly held. So this is not the way, yet…
That's the part that I am the most excited about. Learning as we go.
I would love to hear feedback!
In the next post, I will start exploring building blocks in depth.







